炒股就看金麒麟分析师研报,权威,专业,及时,全面,助您挖掘潜力主题机会!
来源:尧望后势
一、“健康牛”:结构比节奏重要
本周市场结构分化演绎得较为极致。以TMT为代表的科技成长板块与消费、周期、金融地产等顺周期板块的分化进一步加大,而其中尤以通信、电子为代表的算力板块大幅跑赢。
如此行情特征的背后,则是国内经济在经历过去数年的转型升级之后,新动能领域的景气优势开始释放,奠定了本轮“科技成长牛”的底色。今年以来,我国持续在AI、半导体、机器人、军工、创新药等各类领域全球竞争力不断加强、产业亮点不断涌现,带动市场信心活化的同时,更实质性地转化为新动能领域的景气优势。25Q1,以科技制造板块为代表的新动能领域与旧动能领域的净利润增速差已经转正至4%,25Q2进一步上行至8.3%。新动能领域的景气优势持续释放,奠定了本轮“科技成长牛”的底色。
而这其中,AI上游算力作为景气率先兑现、释放的领域,相对于其他板块的景气优势进一步凸显,也因此成为近期市场集中定价的核心方向。
但极致分化下,市场波动率也在明显放大,上证指数本周波动率创下自6月23日本轮上行行情以来的新高。
波动率放大的背后,一方面则是经历此前连续上涨后,市场需要通过短期波动来消化、整固。
更重要的则是,在本轮“健康牛”的大环境下,各板块需要交替轮动、交替向上,行情才能走得更平稳、更持久。往后看,随着新动能领域景气集中释放,科技成长板块中依然有众多细分方向值得挖掘,结构比节奏更重要。但经历前期的极致分化后,行情若要走得更远、更健康,仍需各板块“多点开花”、交替轮动向上,“健康牛”才能演绎得更充分。
因此,后续以轮动扩散的思路布局,其中重点关注AI主线、成长主线的扩散。
二、重视五大方向的轮动扩散:港股互联网、半导体设备材料、软件应用、创新药、新能源产业链
(一) AI扩散:港股互联网、半导体设备材料、软件应用
经历前期内部分化后,后续重点以扩散的思路布局AI主线,包括国产算力链的扩散(半导体设备材料)、国内中下游应用端的扩散(港股互联网、软件应用):
港股互联网:6月以来,港股互联网持续跑输A股TMT产业链,后续港股互联网具备多重补涨逻辑:第一,美国新一轮降息周期有望启动,利好外部流动性敏感、此前受压制较多的港股互联网;第二,阿里最新一季云收入、资本开支均超市场预期,有望带动板块逐渐从“外卖内卷”叙事,回归AI叙事、科技成长叙事,有利于板块估值修复;第三,AI行情向中下游扩散,具备最佳社交场景和生态的互联网平台作为应用落地率先受益的方向,扩散逻辑更加顺畅。
半导体设备材料:国产算力β行情启动,国产AI芯片、GPU等核心龙头率先上涨,与北美算力链龙头相比涨幅仍低,长期继续关注。同时国产替代全产业链受益,行情有望持续深化,产业链内部重视向半导体设备材料等上游低位方向的扩散,受益于国产芯片下半年产能放量,具备补涨逻辑。
软件应用:6月以来上游算力持续跑赢中游软件服务&下游端侧应用,当前上游算力行情极致演绎后,关注向中下游软件应用的扩散。结合景气、后续催化、股价位置等维度,关注中游软件服务(云计算、大模型、AIAgent、SAAS)、下游应用(消费电子、游戏、人形机器人、智慧医疗、电子政务)。
(二) 创新药
首先,经历前期调整,当前创新药产业链拥挤度已降至中等水平,是当前成长主线中情绪消化已较为充分的细分方向。
其次,创新大周期下,多家创新药企产品获批上市销售,产业链逐步进入商业化阶段,龙头业绩已迎来释放。25H1,以百济神州、药明康德、恒瑞医药为代表的创新药产业链龙头公司均有亮眼业绩表现。在新技术创新药和潜力大单品驱动下,企业多年来的投入迎来收获,产业链有望进入新一轮业绩释放期。
第三,产业链后续具备降息交易、行业大会、医保政策调整、对外授权交易等多重催化。一方面,下半年的创新药产业大会催化密集,近期WCLC(世界肺癌大会)摘要发布,迪哲医药、复宏汉霖等公司都公布重点产品优异数据,9月WCLC召开和ESMO(欧洲肿瘤内科学会)摘要更新值得关注。另一方面,下半年医保目录调整和商保政策推进亦是行业重要催化剂。同时,今年的对外授权交易持续出现进展,其中不乏重磅交易落地,目前可以预期仍有较多优质国产创新药品种潜在有出海机会,潜在授权交易值得期待。
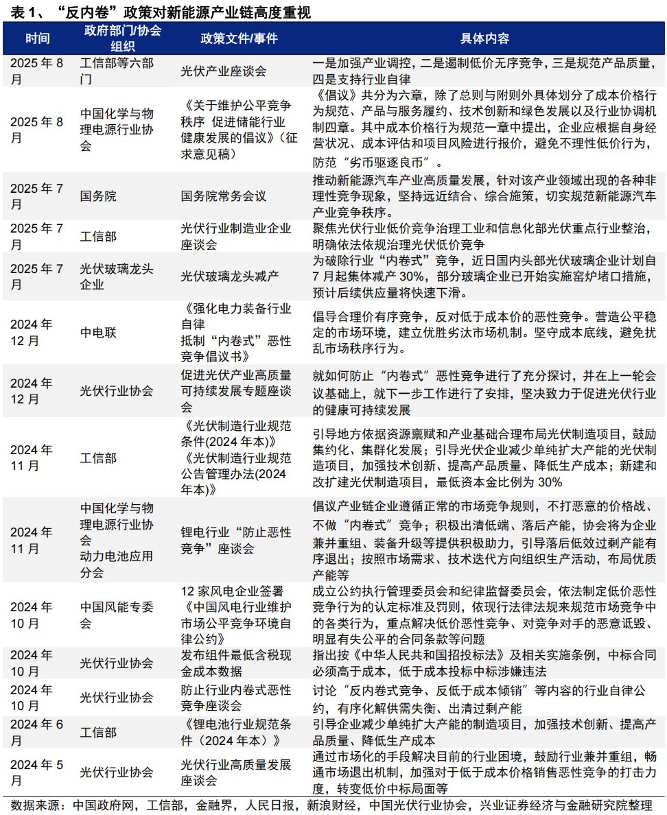
(三) 新能源产业链
首先,科技成长主线内部,8月以来TMT大幅跑赢制造,后续制造板块凭借自身产业逻辑有望吸引追求弹性收益的资金进行“高切低”配置。其中,新能源产业链作为前期滞涨较多的板块,有望迎来轮动补涨机会。
其次,中报数据来看,产业链加速出清、供需格局改善的信号进一步强化,基本面正在逐步走出底部。近两年新能源行业供给经历加速出清,其中电池、风电零部件等环节25Q2已出现补库和加大资本开支迹象,开工率或将率先迎来拐点,业绩有望先行企稳修复。光伏产业链的新增供给持续放缓,库存同比、产能利用率和扩张性资本开支均降至历史底部,供给正在加速出清。
第三,“反内卷”政策高度重视、库存+产能周期底部明确、筹码出清较为充分,当前新能源产业链正处在对利空钝化、对利好敏感的阶段。一旦有超预期政策落地,能够减轻甚至扭转行业悲观预期,整个板块的修复空间和斜率均较为可观。
最后,新技术得带为产业链破除内卷式竞争、实现提质增效提供有力技术路径,新技术赋能下行业有望迎来第二增长极,助力板块回归科技成长叙事。技术迭代促进电池效率提升,降本增效是新能源行业发展的核心逻辑。光伏电池方面,BC与HJT技术已处在量化转化早期,有望推动光伏行业降本增效。锂电池方面,固态电池将成为行业技术升级的关键方向。随着新技术的迭代发展并逐步落地,行业有望迎来第二增长极,技术升级和市场格局优化将成为企业竞争的核心要素,助力板块回归科技成长叙事。
推荐阅读-->责任编辑:王珂
胜亿配资提示:文章来自网络,不代表本站观点。